İş Akışları
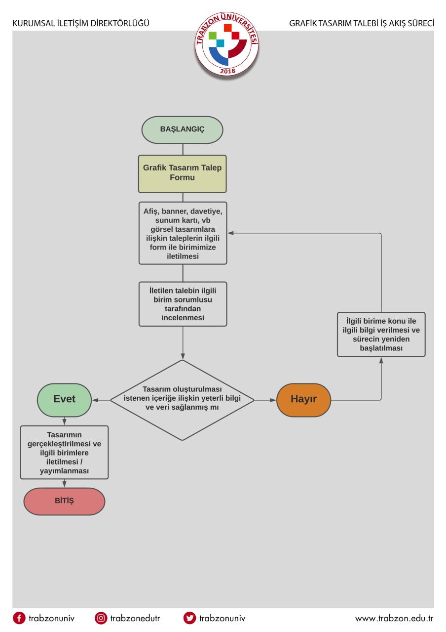
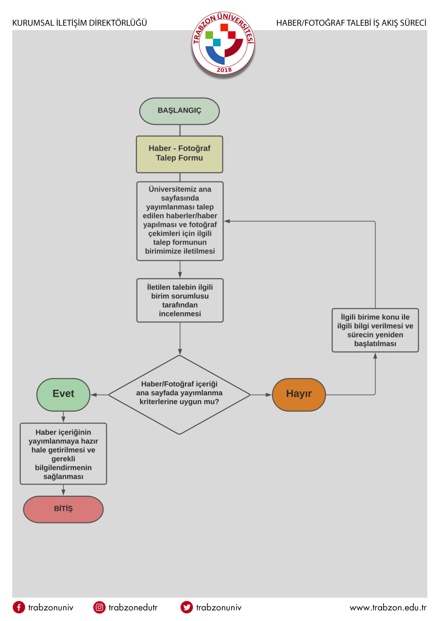
| Web Sitesi İçerik Talebi İş Akış Formu | Haber/Fotoğraf Talebi İş Akış Formu | Grafik Tasarım Talebi İş Akış Formu |
| PDF formatı için tıklayınız. | PDF formatı için tıklayınız. | PDF formatı için tıklayınız. |
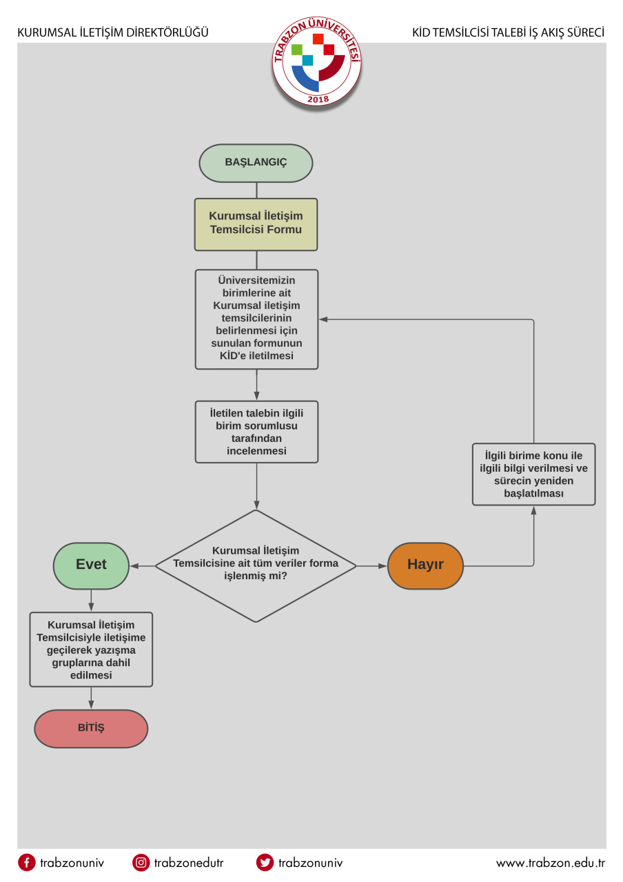
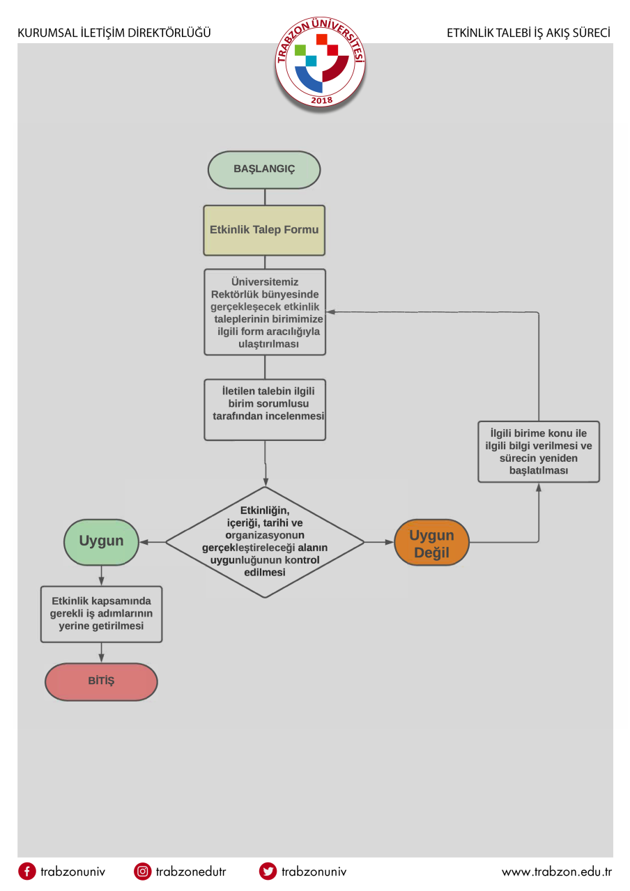
| Etkinlik Talebi İş Akış Formu | KİD Temsilcisi Talebi İş Akış Formu |
| PDF için tıklayınız. | PDF için tıklayınız. |









